柔軟な教育課程の編成において余白を生み出す【次期学習指導要領「改訂への道」#41】
これまで3回に渡り、ICT教育の先進校である茨城県つくば市立みどりの学園義務教育学校の教頭であり、同分野の中央教育審議会ワーキンググループの委員も務める、総則・評価特別部会の中村めぐみ委員にお話を伺ってきました。
最終回となる今回は、柔軟な教育課程の編成による余白の創出を中心にお話を伺っていきます。

▶「対話的な学び」は個人内対話・自己内対話も大切【次期学習指導要領「改訂への道」#38】
▶他者と比較する評価というのは「多様性の包摂」にそぐわない【次期学習指導要領「改訂への道」#39】
▶情報活用能力とは「活用」と「適切な取り扱い」と「特性の理解」【次期学習指導要領「改訂への道」#40】
目次
保護者と共に多様な子供たちを育てていくには余白の創出が必要
前回、社会に開かれた教育課程において、探究的な学びを成立させるために必要な多様な力を、学校の中で身に付け、それを外で総合的に発揮し、また新たな課題解決に必要な新たな力を学校の教科で身に付ける。そのようなことが学校の役割になっていくのではないかというお話をしました。
そのような学びに取り組んでいくためには、多様な子供たちに対応するための準備を含め、より多くの時間が必要になるわけで、そのために柔軟な教育課程の編成によって余白を生み出そうとしているのが、次期学習指導要領の重要なポイントでもあると思います。これはすごく革新的な取組だと思っていて、先にお話をした社会に開かれた教育課程で学校教育を行い、地域社会や保護者と共に多様な子供一人一人を育てていくことが実現されるには、余白の創出が必要です。
今、求められている教育観が広がらない1つの要因となっているのが、既存のコマ割りの授業スタイルとカリキュラムだと思います。国語の学習なら国語の中だけ、算数・数学も算数・数学の中だけで力が発揮されればよしとされます。それぞれの学びがぶつ切り、細切れになって連動していない状況があります。
そうした教科教育で身に付けた資質・能力を探究的な学びの中で統合的に発揮しながら課題解決をしていくという、実践ベースで活用できる学びの場面をつくっていくことが必要です。そのような場面の創出こそが、自身が身に付けた資質・能力を実感できる場面だと思います。各教科のテストなどで力が示されることが実感につながるのではなく、地域社会の中で自分たちが課題解決のために立てたプロジェクトが成功し、その過程で教科学習を通して身に付けた力が生きて働いているとすべての子供たちが感じられることが、学びの意義を実感することにつながります。そのためには、そのような学びを創出していくための余白をつくることが必要ですし、これが進むことが新しい教育観につながると思います。
そのために、教員が考えておかなければならないことは、どのような学びの機会を多様な子供たちに対して創出するかというアイデアであり、それが学校にないと、余白の時間は効果的に機能しません。
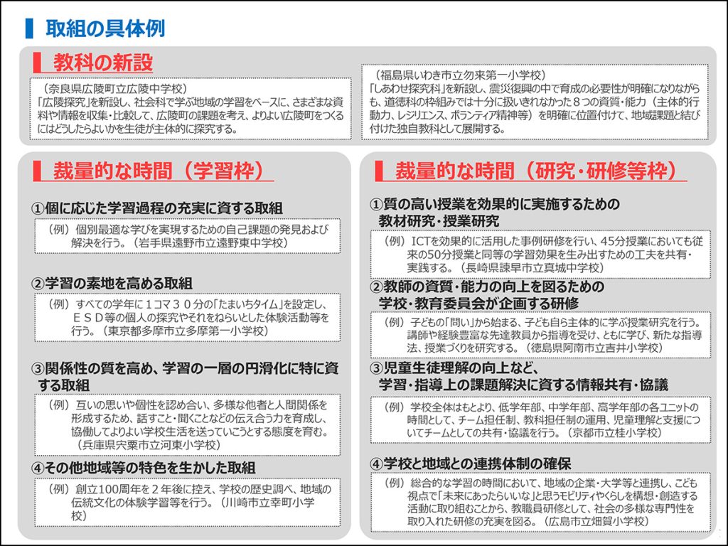
ですから、私たち「みどりの学園」も、新年度から実施される予定の「教育課程柔軟化サキドリ研究校事業」(資料参照)に手を挙げようと考え、すでに学校全体で何をしたいか、何をするのかを見通しています。そのようなアイデアが事前にないと、生み出された余白がうまく機能しないでしょう。
ちなみに本校では、すでに今年度も教育課程外の時間に、ベースとなる探究の学習活動に取り組んできており、それをより膨らませていきたいと考えています。教育課程外で行うと教員に多少負担を強いる場面が生じることもありますが、教育課程内であれば、通常の業務として行えますので、その負担が軽減できます。また新たな探究の時間の中で、より多様な人材の協力を求めたり、その場合に教員がサポートに回るなどの役割分担の変更を考えたり、そうした探究を行うための準備や研修時間を勤務時間内に確保できたりすることなどからも、さらに負担感が軽減できるのではないかと思います。
資料


